Published:2009/6/29 23:55:00 Author:May | From:SeekIC

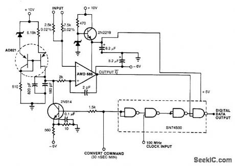
Single-slope A/D converter gives high-speed conversion of DC input voltage to digital data output. For 0-10 V input, 1024 pulses of 100-MHz clock appear at full scale and 512 at half scale. When command pulse is applied, 2N914 transistor resets 1000-pF capacitor (820 and 180 in parallel) to 0 V. Capacitor begins to charge linearly on falling edge of command pulse, to 2.5 V. 10-μs ramp is applied to AMD686 for comparison with unknown voltage. Output of opamp is pulse whose width is proportional to input voltage and can therefore be used to gate 100-MHz clock.—J. Williams, Low-Cost, Linear A/D Conversion Uses SingleSlope Techniques, EDN Magazine, Aug. 5, 1978, p 101-104.
Reprinted Url Of This Article:
http://www.seekic.com/circuit_diagram/Basic_Circuit/10_BIT_ACCURACY.html
Print this Page | Comments | Reading(3)
Code: