Published:2009/7/6 3:25:00 Author:May | From:SeekIC

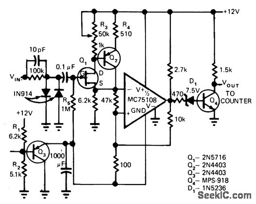
Front-end design for battery-operated 5-MHz counter consists of FET and bipolar buffer followed by Schmitt trigger made from MC75108 dual line receiver. Circuit operates linearly upto 10 MHz with 25-mV input signal. Requires swings from logic 0 (0 V) to logic 1(about 10 V), for which suitable counter circuit is given in article. Accepts any input waveform shape and level.-D. Aldridge, CMOS Counter Circuitry Slashes Battery Power Requirements, EDN Magazine, Oct. 20, 1974, p 65-71.
Reprinted Url Of This Article:
http://www.seekic.com/circuit_diagram/Basic_Circuit/10_MHz_FRONT_END.html
Print this Page | Comments | Reading(3)
Code: