Published:2009/7/12 23:10:00 Author:May | From:SeekIC

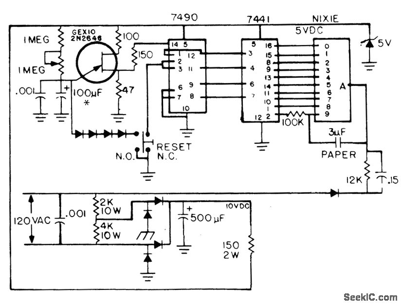
Station-identification timer uses single Nixie display to indicate elapsed time in minutes. After 9 min, numeral 9 blinks for 60 s before resetting to zero as visual reminder that amateur radio station identification should be made. Transistor can be GE X10 or 2N2646, Diodes are 1N4001 or equivalent. Numeral 9 or Nixie is connected as relaxation oscillator, flash rate of which can be changed by changing value of 100K resistor connected to pin 9.-W. Pinner, ID Timer, 73Magazine, Aug.1974, p 95-96.
Reprinted Url Of This Article:
http://www.seekic.com/circuit_diagram/Basic_Circuit/10_min_WITH_BLINKING.html
Print this Page | Comments | Reading(3)
Code: