Published:2009/7/11 3:30:00 Author:May | From:SeekIC

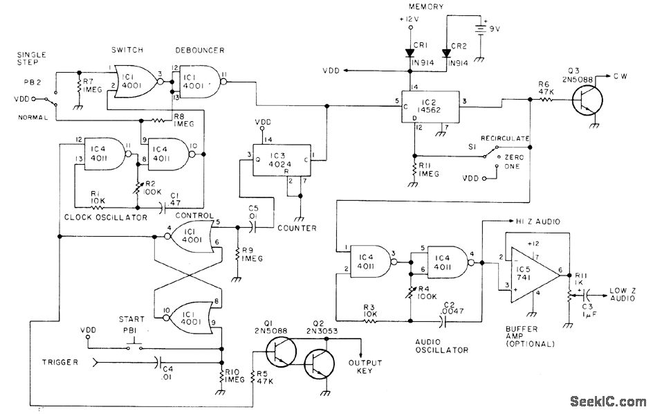
Draws almost no power, can be used on RTTY as well as CW, and can be reprogrammed in less than 1 min. Built around Motorola MC14562CP 128-bit shift register. Combination of 1 (high level) and 0 (low level) bits forming identifier message is fed into of shift register and leave only 0s. Now, set S1 to desired first 1 or 0, push switch PB2 once, and repeat for rest of coded identifier. Set S1 to RECIRCULATE push PB1 to cycle back to starting point, and unit is ready for use. If debouncer is not effective, move its wire from IC1-11 to IC4-10. Easier-to-get altemate values for C1 and R2 are 0.05 μF and 1 megohm.-C. W. Andreasen, Programmable CW ID Unit, 73 Magazine, Oct.1976, p 52-53.
Reprinted Url Of This Article:
http://www.seekic.com/circuit_diagram/Basic_Circuit/128_BIT_CODE_STORE.html
Print this Page | Comments | Reading(3)
Code: