Published:2009/7/12 23:35:00 Author:May | From:SeekIC

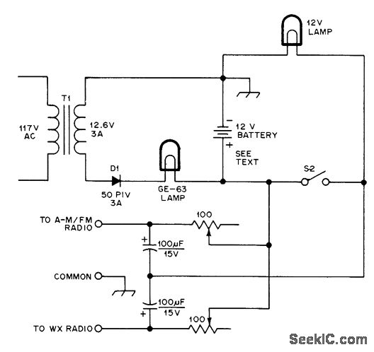
Trickle-charge circuit and 12-V motorcycle battery provide reliable emergency power for battery-operated weather radio, fiortable AM/FM receiver, or hand-held transceiver for many hours. 100K pots drop voltage to 9 V for each receiver. Lamp can be auto dome light. GE-63 pilot lamp in charging circuit acts as current limiter and charge indicator.-J. Rice, Simple Emergency Power, QST, March 1978, p 42.
Reprinted Url Of This Article:
http://www.seekic.com/circuit_diagram/Basic_Circuit/12_V_EMERGENCY_POWER.html
Print this Page | Comments | Reading(3)
Code: