Published:2009/6/29 2:55:00 Author:May | From:SeekIC

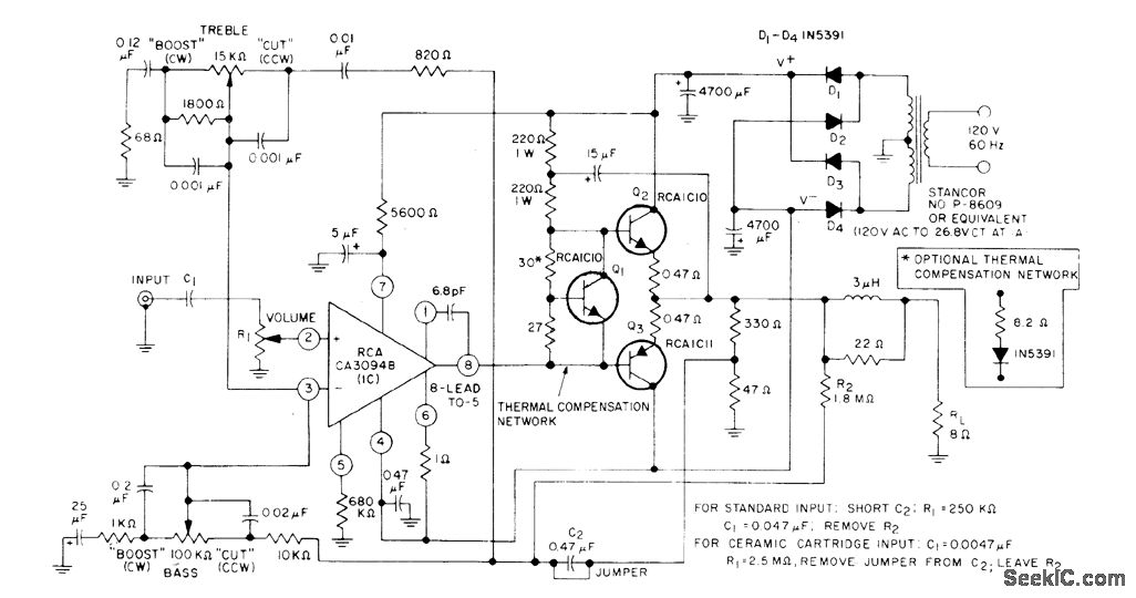
Uses CA3094B programmable opamp to drive complementary- symmetry power-output transistors. Intermodulation distortion is only 0.2% when 60-Hz and 2-kHz signals are mixed in 4:1 ratio. Location of tone con| trols in feedback network improves signal-to-noise ratio. Hum and hoise are typically 700μV (83 dB down) at output. Transistor Q1 provides thermal compe"sation,-″Circuit Ideas for RCALinear ICs、″RCA Solid Stat Divsion、Somerville NJ、1977、p 11
Reprinted Url Of This Article:
http://www.seekic.com/circuit_diagram/Basic_Circuit/12_W_OUTPUT.html
Print this Page | Comments | Reading(3)
Code: