Published:2009/7/22 21:15:00 Author:Jessie | From:SeekIC

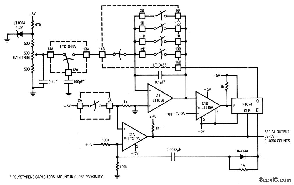
This circuit uses an LTC1043 switched-capacitor to form an economical 12-bit A/D converter. The circuit is self-clocking, has a serial output, and completes a full-scale conversion in 25 ms. Full-scale drift is about 220 ppm/20°C, allowing the circuit to hold 12-bit accuracy over 25°C + 10°C. To calibrate, apply 3 V at the input (non-inverting input of C1B), and trim the gain pot for 4096 pulses output, between data-stream gaps.
Reprinted Url Of This Article:
http://www.seekic.com/circuit_diagram/Basic_Circuit/12_bit_A_D_converter_switched_cotpacitor.html
Print this Page | Comments | Reading(3)
Code: