Published:2009/7/6 5:28:00 Author:May | From:SeekIC

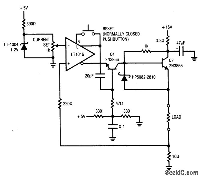
This circuit will turn off current in a load 12 ns after it exceeds a preset value. Under normal conditions the voltage across the 10 ohm shunt is smaller than the potential at the LT1016's negative input. This keeps Q1 off and Q2 receives bias, driving the load. When an overload occurs the current through the 10 ohm sense resistor begins to increase. When this current exceeds the preset value, the LT1016's outputs reverse.
This provides ideal turn-on drive for Q1 and it cuts off Q2 in 5 ns. The delay from the onset of excessive load current to complete shutdown is just 13 ns. Once the circuit has triggered, the LT1016 is held in its latched state by feedback from the non-inverting output. When the load fault has been cleared the pushbutton can be used to reset the circuit.
Reprinted Url Of This Article:
http://www.seekic.com/circuit_diagram/Basic_Circuit/12_ns_CIRCUIT_BREAKER.html
Print this Page | Comments | Reading(3)
Code: