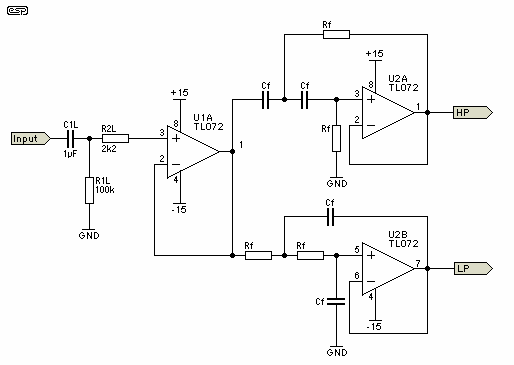
Published:2013/2/25 20:27:00 Author:muriel | Keyword: 12dB , Octave Crossover Network | From:SeekIC

Reprinted Url Of This Article:
http://www.seekic.com/circuit_diagram/Basic_Circuit/12dB___Octave_Crossover_Network.html
Print this Page | Comments | Reading(3)
Code: