Published:2009/7/12 23:39:00 Author:May | From:SeekIC

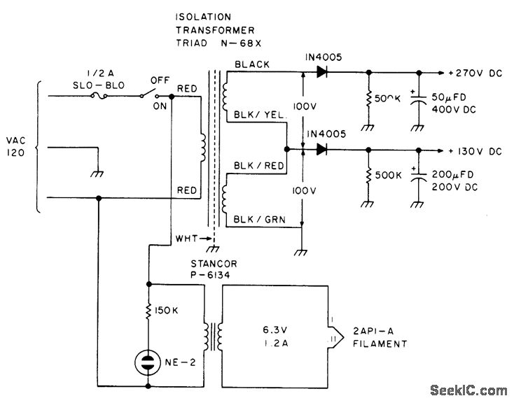
High-voltage power supply provides 270 V required for deflection plates of 2AP1-A CRT used as RTTY tuning indicator, as well as 130 V for high-voltage amplifier. Large capacitor keeps ripple voltage low.-R. R. Parry, RTfY CRT Tuning Indicator, 73 Magazine, Sept. 1977, p 118-120.
Reprinted Url Of This Article:
http://www.seekic.com/circuit_diagram/Basic_Circuit/130_AND_270_V_FOR_CRT.html
Print this Page | Comments | Reading(3)
Code: