Published:2009/7/5 23:00:00 Author:May | From:SeekIC

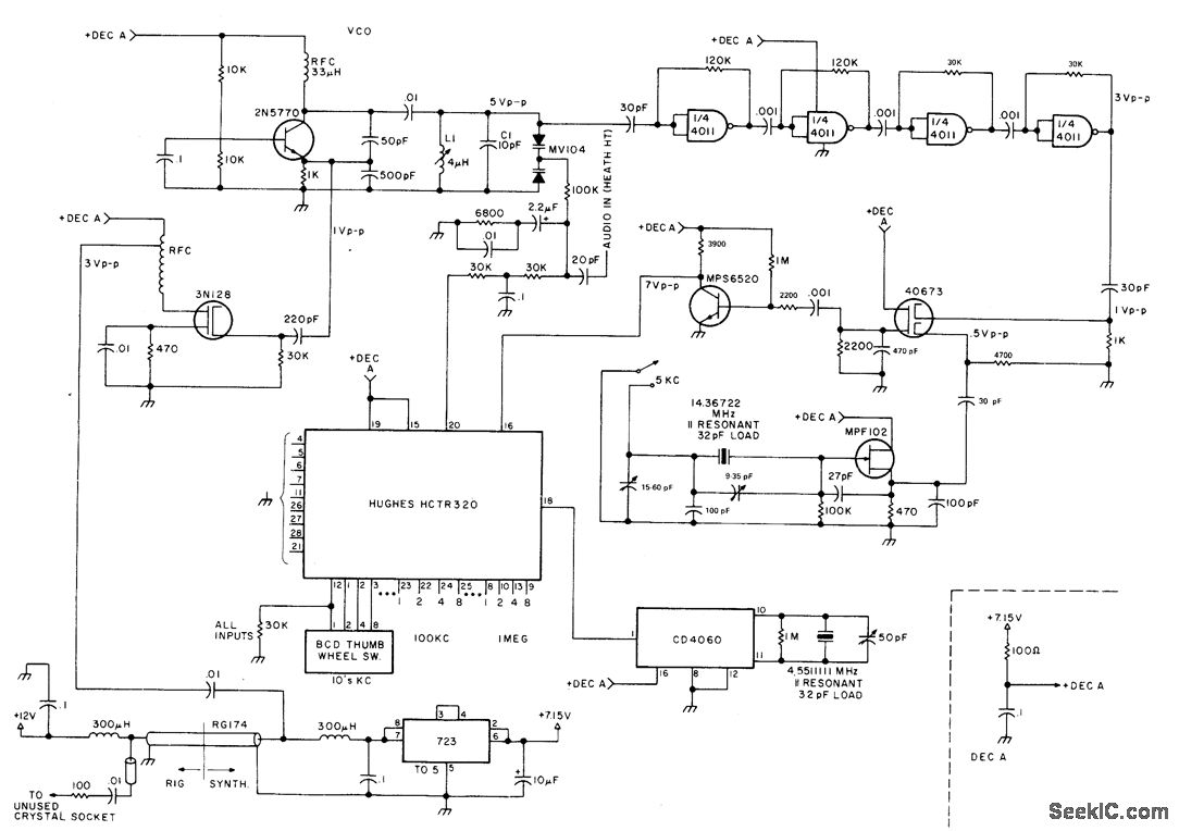
Developed for use with amateur 2-meter radios, to give direct choice of frequency by setting thumbwheel or lever switches. Phase.locked loop gives precise high-purity output. Input frequency to system is 4.5511 111-MHz reference signal from CD4060 crystal oscillator. Digital edge-triggered Hughes HCTR320 phase comparator maintains inputs of both frequency and phase coherence at lock; lock range is thus capture range, making locking on harmonics impossible. Article describes operation of circuit in detail, and gives construction details as well as circuit for keyboard entry system. Power supply is 723 precision regulator giving 7.15V.._M. I. Cohen, A Practical 2m Synthesizer, 73 Magazine, Sept, 1977, p 146-151.
Reprinted Url Of This Article:
http://www.seekic.com/circuit_diagram/Basic_Circuit/140_150_MHz_IN_5_kHz_STEPS.html
Print this Page | Comments | Reading(3)
Code: