Published:2009/7/20 22:16:00 Author:Jessie | From:SeekIC

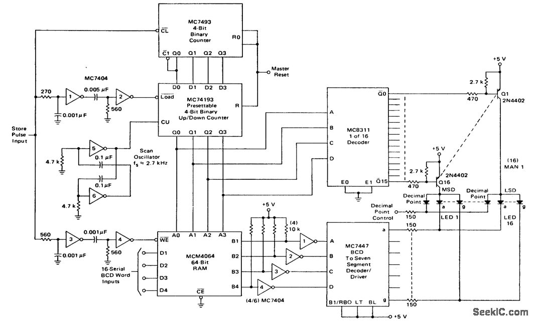
16-digit multiplex circuitry for LED (courtesy Motorola Semiconductor Products Inc.).
Reprinted Url Of This Article:
http://www.seekic.com/circuit_diagram/Basic_Circuit/16_digit_multiplex_circuitry_for_LED.html
Print this Page | Comments | Reading(3)
Code: