Published:2009/7/14 2:32:00 Author:May | From:SeekIC

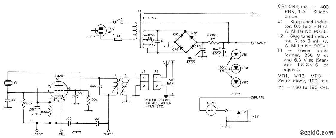
Simple one-tube circuit with zener-regulated power supply provides amateur CW operation in30-kHz segment of long wave (VLF) spectrum Adjust L1 and L2 to resonance with crystal used, then adjust coupling between them until meter between plate and ground reads correct current for legal limit of 1-W power input to final stage. Antenna is vertical mast insulated from ground, with transmitter directly at its base,-J. V. Hagan, A Crystal-Con-trolled Converter and Simple Transmitter for 1750-Meter Operation,QST, Jan. 1974, p 19-22.
Reprinted Url Of This Article:
http://www.seekic.com/circuit_diagram/Basic_Circuit/1_W_ON_175_kHz.html
Print this Page | Comments | Reading(3)
Code: