Published:2009/7/3 2:23:00 Author:May | From:SeekIC

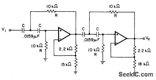
First section is second-order high-pass filter having gain of 1.2 dB,and second section has gain of 7 dB Opamps are 741 or equivalent.-H.M.Berlin, Design of Active Filters, with Experiments, Howard W. Sams, Indianapolis, IN, 1977, p 116-117.
Reprinted Url Of This Article:
http://www.seekic.com/circuit_diagram/Basic_Circuit/1_kHz_FOURTH_ORDER_HIGH_PASS.html
Print this Page | Comments | Reading(3)
Code: