Published:2009/7/11 3:15:00 Author:May | From:SeekIC

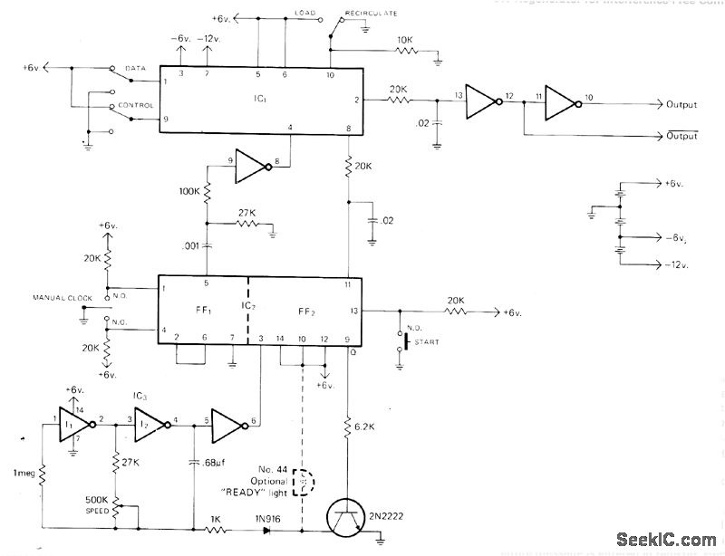
Drawback of volatile codestoring memory is offset by low cost and com parative ease of programming. IC1 is Signetics 2511D MOS dual 200-bit shift register whose digital levels are shifted one position for each dock pulse. Inverters I1 and I2 of CMOS hex inverter IC3 form variable-frequency gated square-wave clock oscillator controlled by state of flip-flop FF2 in 74C74 CM0S dual D flip-flop. Shift register must first be cleared by setting DATA and CONTROL switches to ground and RECIRCULATE switch to hold, then pressing START button (with speed control set fast) until register is full of zeros, Release START button and switch control to +6 V for about 10 s. Now set CONTROL to ground and start programming. To enter dah, switch manual clock through three complete up-center/down-center cycles, switch data line to ground, and cycle manual clock through one cycle to insert space into memory. To enter dit, switch manual clock through only one up/down cycle. Continue until entire message is entered in register, switch to RECIRCULATE, and push START switch. Message will now be sent in perfect code at any desired speed.-B. P. Vandenberg, An Inexpensive Memory Keyerfor Contests, CQ, May 1976, p 50-51.
Reprinted Url Of This Article:
http://www.seekic.com/circuit_diagram/Basic_Circuit/200_BIT_MEMORY.html
Print this Page | Comments | Reading(3)
Code: