Published:2009/7/15 2:22:00 Author:Jessie | From:SeekIC

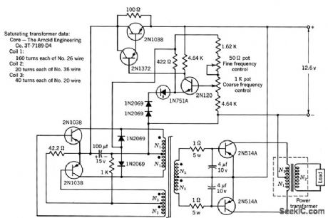
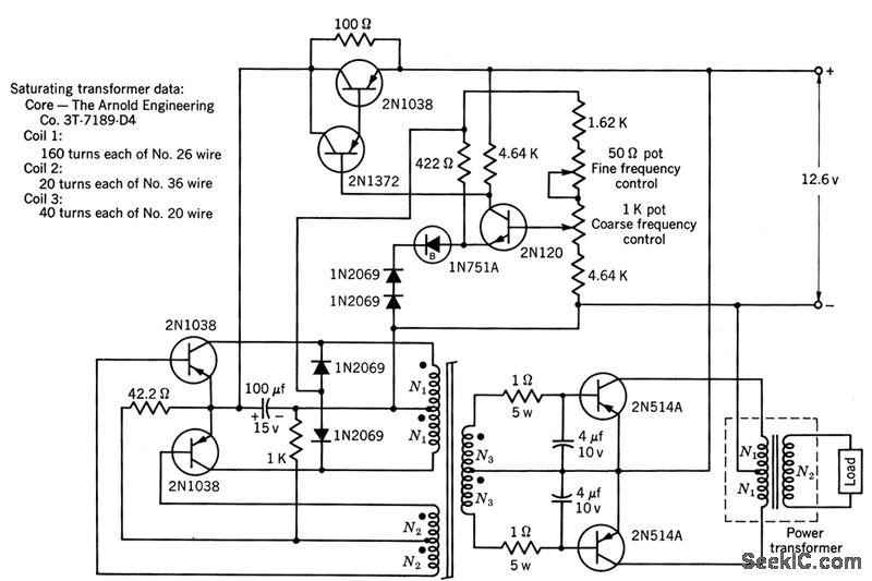
Uses saturating-core oscillator. Complete design procedure is given. maximum frequency drift is below 0.5% for change from no load to full load and for input change from 11.5 to 13.5 v. Efficiency is about 86%.No.load input power is 8.5 w.-Texas instruments Inc., Transistor Circuit Design, McGraw-Hill, N.Y., 1963, p 451.
Reprinted Url Of This Article:
http://www.seekic.com/circuit_diagram/Basic_Circuit/200_W_60_CPS_115_V_POWER_FROM_12_V.html
Print this Page | Comments | Reading(3)
Code: