Published:2009/7/11 4:54:00 Author:May | From:SeekIC

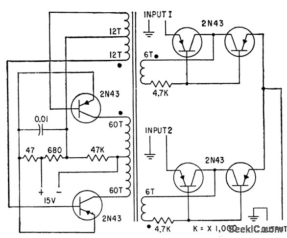
Square-loop-core oscilkttor drives chopper at up to 20 kc for continuously monitoring two d-c voltages.-J. W.Higginbotham And H. H. Douglass, Voltage Compctrator with High-Speed Switches, Electronics, 32:5, p56-58.
Reprinted Url Of This Article:
http://www.seekic.com/circuit_diagram/Basic_Circuit/20_KC_CHOPPER.html
Print this Page | Comments | Reading(3)
Code: