Published:2009/7/7 3:20:00 Author:May | From:SeekIC

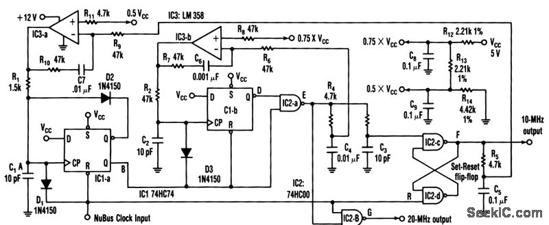
The 20-MHz clock phase-locks to Apple's Mac II 10-MHz NuBus clock. It uses a simple, inexpensive CMOS circuitry to generate 10- and 20-MHz square waves. The output duty cycle settings are insensitive to VCC variations. The input to the circuit is a NuBus clock signal with specifications that call for a 75 percent duty cycle at 10 MHz-a square wave that's high for 75 ns and low for the remaining 25 ns. To generate the 20-MHz signal, the circuit produces a 25-ns negative-going pulse, delayed 50 ns from the falling edge of the 10-MHz NuBus clock input at point E. NORing that pulse with the NuBus clock produces the 20-MHz clock at point G. Finally, applying the 25-ns pulse to the set input of a set-reset input, results in a 10-MHz square wave at F.
Reprinted Url Of This Article:
http://www.seekic.com/circuit_diagram/Basic_Circuit/20_MHz_TONUBUS_CLOCK_PHASE_LOCK.html
Print this Page | Comments | Reading(3)
Code: