Published:2009/7/14 23:41:00 Author:Jessie | From:SeekIC

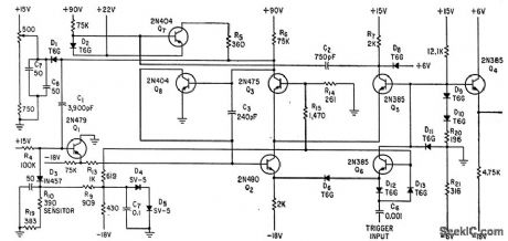
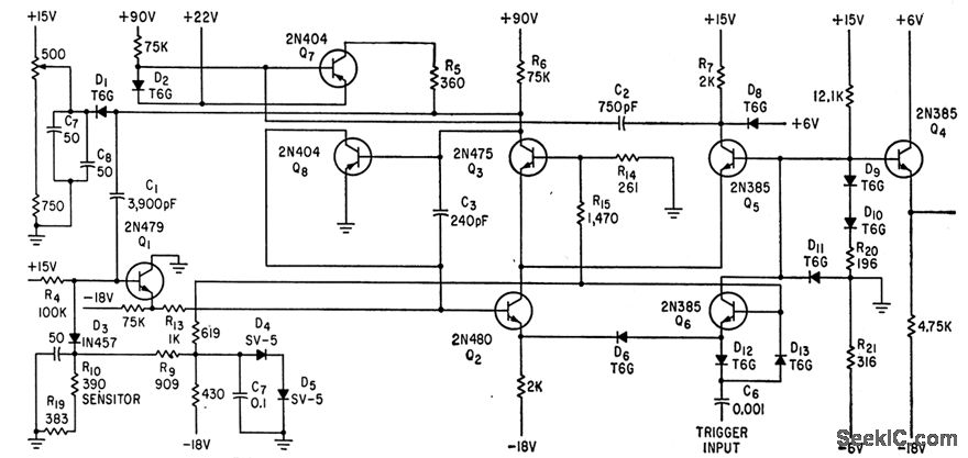
Timing accuracy of 1% is achieved by adding temperature-correcting features to basic solid-state circuit.-S. R. Parris and D. A. Staar. Highly Accurate Phantastron Delay Circuit Electronics.33:43,P72-74
Reprinted Url Of This Article:
http://www.seekic.com/circuit_diagram/Basic_Circuit/220_MICROSEC_PHANTASTRON_DELAY.html
Print this Page | Comments | Reading(3)
Code: