Published:2009/7/3 2:11:00 Author:May | From:SeekIC


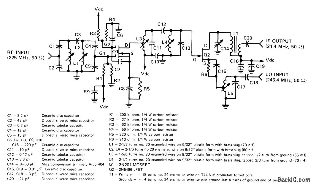
RF stage, mixer, and tuned circuits are designed for use in FM communication receiver having local oscillator input of 246.4 MHz, for IF of 21.4 MHz .Supply voltage is 12.5 V. Spurious-response rejecti is 100 dB, image rejection is 97 dB, and noise figure is 12 dB.-J. Hatchett and B. Morgan, Economical 225 MHz Receiver Front End Em ploys FETs, Motorola, Phoenix, AZ, 1978, EB22.
Reprinted Url Of This Article:
http://www.seekic.com/circuit_diagram/Basic_Circuit/225_MHz_FRONT_END_.html
Print this Page | Comments | Reading(3)
Code: