Published:2009/7/14 4:50:00 Author:May | From:SeekIC

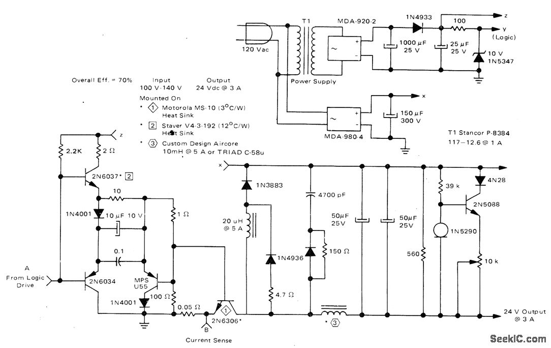
Circuit operates at 20 kHz from AC line with 70% efficiency. Control portion uses quad comparator and optoisolator and provides short-circuit protection. Logic drive uses push-pull transistors to switch 2N6306 power transistor at 20-kHz rate. Load regulation is 0.8% over output range of 1.5 to 3 A with 120-VAC input. Line regulation is 3% at 3 A for input range of 100 to 140 VAC.-R. J. Haver, “A New Approach to Switching Regulators.” Motorola, Phoenix, AZ, 1975, AN-719, p 11.
Reprinted Url Of This Article:
http://www.seekic.com/circuit_diagram/Basic_Circuit/24_V_3_A_SWITCHING_MODE.html
Print this Page | Comments | Reading(3)
Code: