Published:2009/7/20 21:18:00 Author:Jessie | From:SeekIC

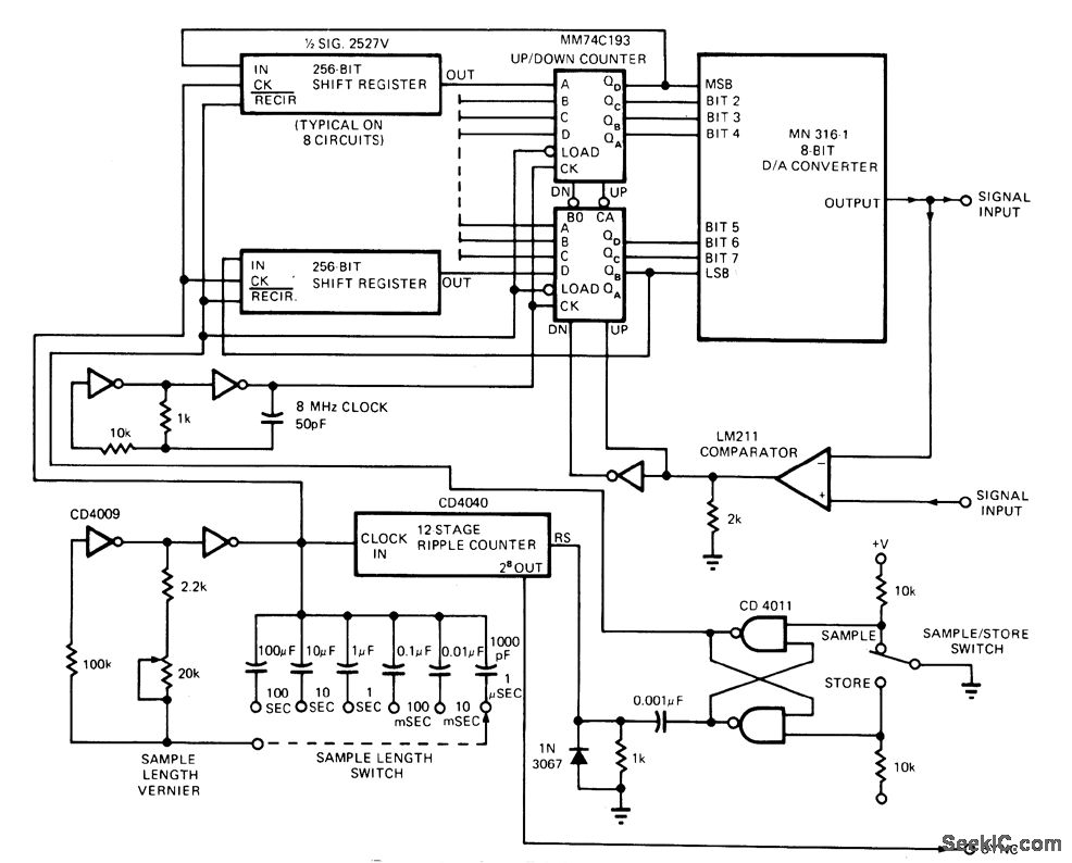
Low-cost substitute for storage oscilloscope can be used to study analog variables in speech synthesis, transient signal analysis, and destructive testing of components. Circuit is basically a tracking A/D convener whose digital output is fed into shift register holding 256 8-bit words. Separate clock for shift register is continuously adjustable from about 250 kHz down to about 4 s per cycle, with output going to 12-stage ripple counter. At 250 kHz, shift register stores input signal for t ms. Article gives details of circuit operation.-K. P. Roby, Transient Signal Analyzer Has Multiple Uses, EDN Magazine, Oct. 20,1974,p 46-48.
Reprinted Url Of This Article:
http://www.seekic.com/circuit_diagram/Basic_Circuit/256_8_BIT_SAMPLE_STORE.html
Print this Page | Comments | Reading(3)
Code: