Published:2009/7/12 23:50:00 Author:May | From:SeekIC

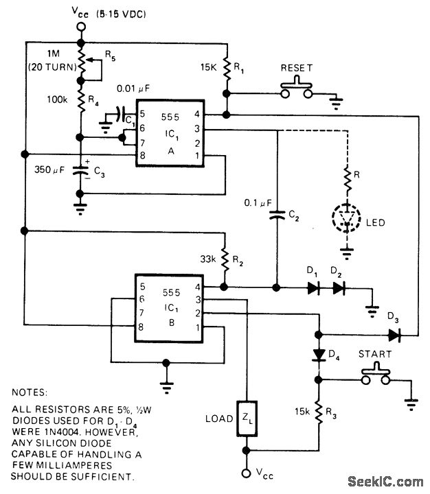
Energizing of load is delayed up to 5 min after start button is pushed, as required in some CMOS circuits and digital control systems. Uses pair of 555 timers, with A operating in straightforward timing mode and B connected as set-reset flip-flop. Pushing reset button initializes system, placing A in low state and making pin 3 of B high, leaving load unenergized. When start button is pushed, A goes high and begins timing out. After delay interval, output of B goes low, energizing load until system is reset. LED can be added to indicatethattiming is in progress.-J. C. Nichols, Versatile Delay-on-Energize Timer Uses Two 555's, EDN Magazine, Oct. 5, 1975, p 76and78.
Reprinted Url Of This Article:
http://www.seekic.com/circuit_diagram/Basic_Circuit/2_5_min_STARTING_DELAY.html
Print this Page | Comments | Reading(3)
Code: