Published:2009/7/16 3:48:00 Author:Jessie | From:SeekIC

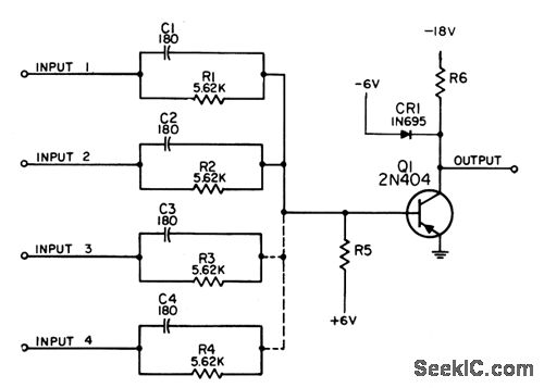
Performs general-purpose and, or, and inversion functions in compatible set of digital logic circuits for computer, control and communication equipment. Can be used as and gate for positive levels or positive-going pulses, as or gate for negative levels or negative-going pulses, and as inverter for both levels and pulses.-NBS, Handbook Preferred Circuits Navy Aeronautical Electronic Equipment, Vol. II, Semiconductor Device Circuits, PSC 7 (originally PC 210), p 7-2.
Reprinted Url Of This Article:
http://www.seekic.com/circuit_diagram/Basic_Circuit/2_AND_4_INPUT_IVOR_GATE.html
Print this Page | Comments | Reading(3)
Code: