Published:2009/6/30 1:48:00 Author:May | From:SeekIC

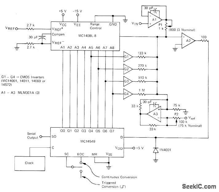
Uses Motorola MC14549 successive-approximation register and MC1408L-8 D/A converter to give full-scale value of 0.99 V in 10-mV increments. Input is buffered by opamp A1 connected as voltage follower, with pot P1 set to give output current proportional to un-known input voltage. This current is compared to that required by total BCD A/D converter. Pins 1-4 and 12-15 of MC14549 provide required 2-digit parallel BCD output. Clock frequency can be 100 kHz.-D. Aldridge, Successive Approximation BCD AiD Converter, Motorola, Phoenix, AZ, 1975, EB-51.
Reprinted Url Of This Article:
http://www.seekic.com/circuit_diagram/Basic_Circuit/2_DIGIT_BCD.html
Print this Page | Comments | Reading(3)
Code: