Published:2009/6/30 3:01:00 Author:May | From:SeekIC

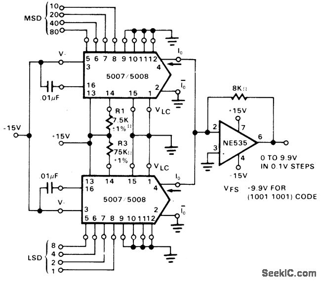
Each Signetics 5007/5008 multiplying D/A convener serves one digh of input voltage to give output current that is product of digital input number and input reference current,Opamp combines currents and converts them to analog output voltage proportional to digital input value.—Signetics Analog Data Manual, Signetics, Sunnyvale, CA, 1977, p 677-685.
Reprinted Url Of This Article:
http://www.seekic.com/circuit_diagram/Basic_Circuit/2_DIGIT_BCD_INPUT.html
Print this Page | Comments | Reading(3)
Code: