Published:2009/7/13 23:35:00 Author:May | From:SeekIC

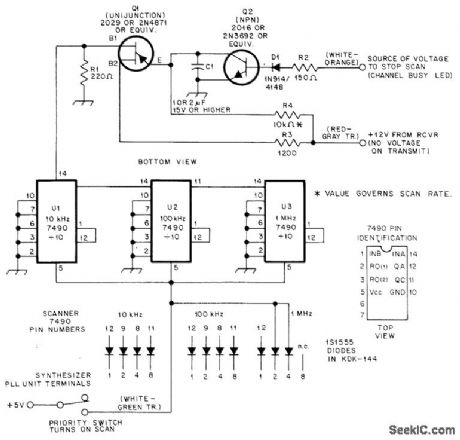
Designed for use with KDK-144 amateur 2-meter transceiver to provide automatic scanning between 146 and 147.990 MHz. When transceiver is switched to priority position, +5 VDC is applied to 7490 decade counters U1, U2, and U3 to activate scanner. Scanning stops when signal strong enough to open squelch turns on Darlington-connected transistors a1 and Q2, shorting UJT timing capacitor C1 which is 1-2 μF.-R. W. Shoemaker, Jr., A Scanner for KDK, QST, 0ct. 1978, p 36-37.
Reprinted Url Of This Article:
http://www.seekic.com/circuit_diagram/Basic_Circuit/2_METER_SCANNER.html
Print this Page | Comments | Reading(3)
Code: