Published:2009/7/16 3:39:00 Author:Jessie | From:SeekIC



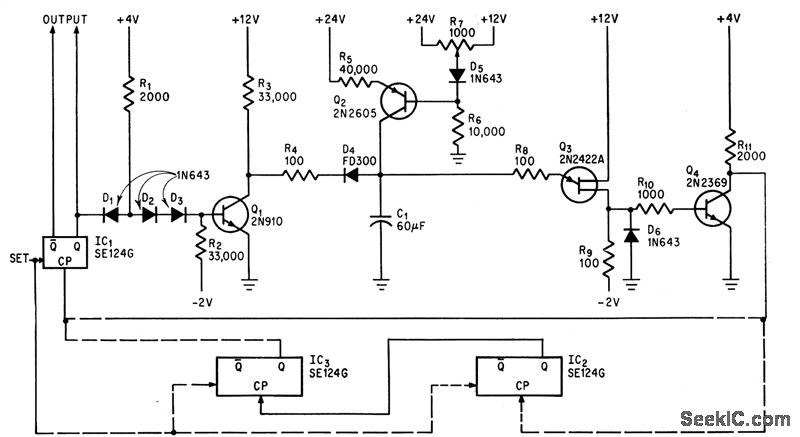
Number of monolithic diode-transistor logic circuits determines range of time delay provided by potentiometer R7. For shorter delays, one or both of integrated circuits connected with broken lines may be eliminated.-A. A. Lampell, Off-the-Shelf Integrated Circuits for Versatile and Accurate Timer, Electronics, 38:25, p 70-73.
Reprinted Url Of This Article:
http://www.seekic.com/circuit_diagram/Basic_Circuit/2_SEC_TO_10_MIN_TIMER.html
Print this Page | Comments | Reading(3)
Code: