Published:2009/6/30 22:20:00 Author:May | From:SeekIC

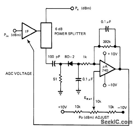
Low-pass filter serves as loop giving dosed-loop bandwidth of at least 5 kHz. Loop operates in square-law region of de-tector diode. Inputs to IF amplifier are in range from -60 dBm to -to dBm, and AGC action provides 30-MHz IF output of -15 dBm. Power splitter ensures that detector also operates at -15 dBm. Article gives design equations and performance curves.-R. S. Hughes, Design Au-tomatic Gain Control Loops the Easy Way. EDN Magazine, Oct, 5, 1978, p 123.128.
Reprinted Url Of This Article:
http://www.seekic.com/circuit_diagram/Basic_Circuit/30_MHz_AGO_LOOP.html
Print this Page | Comments | Reading(3)
Code: