About SeekIC | Services | Payment | Advertisements service | Contact Us | Links
© 2008-2012 SeekIC.com Corp.All Rights Reserved.
Published:2011/7/5 6:06:00 Author:Lucas | Keyword: 33MHz , multi-output , clock, driver circuit | From:SeekIC

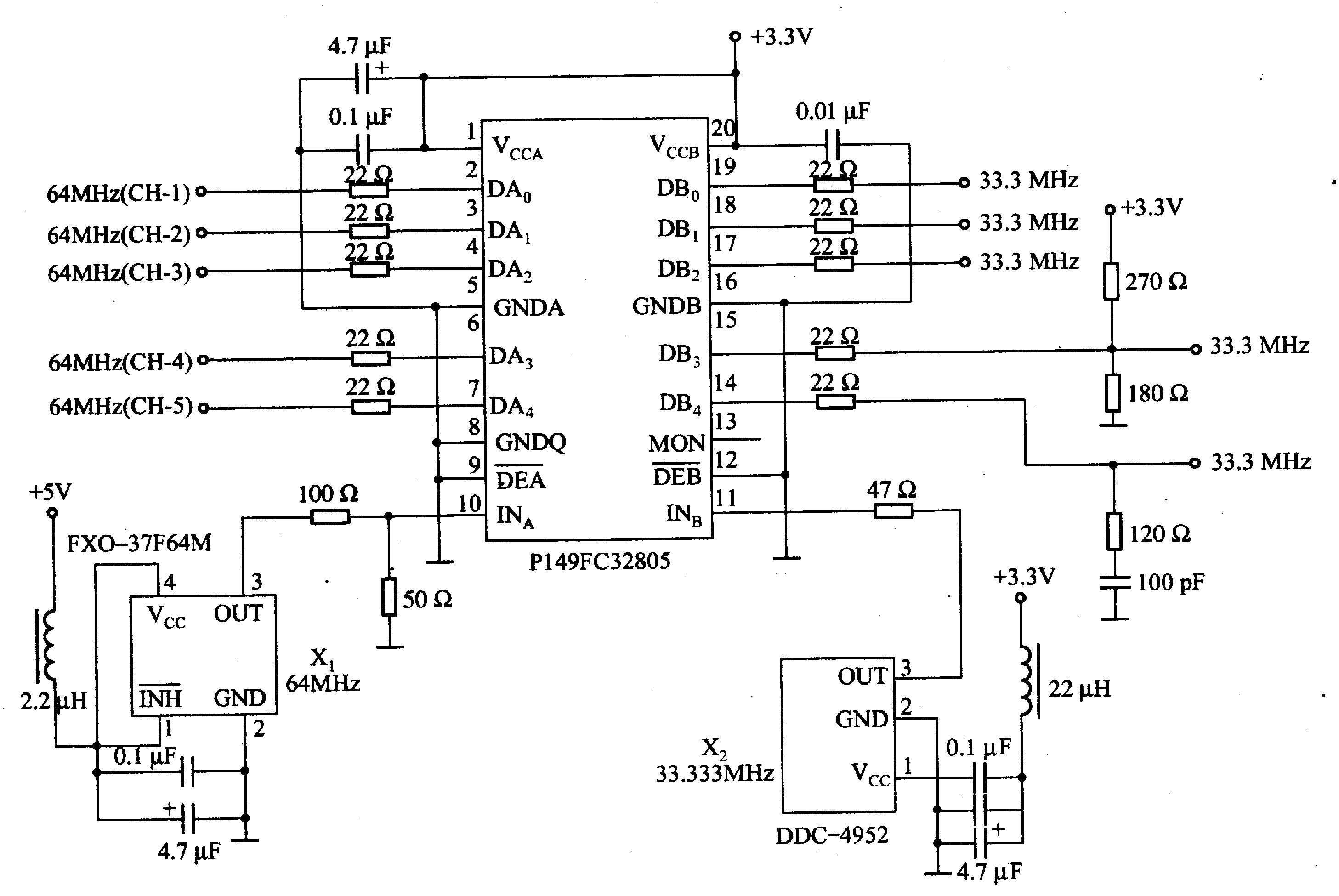
It is the clock driver circuit composed of P149FC32805, and the maximum clock frequency is 133MHz. It is suitable for the distribution of clock signal in the substrate. Each output delays in less than 270ps and is easy to do synchronization management.
Reprinted Url Of This Article:
http://www.seekic.com/circuit_diagram/Basic_Circuit/33MHz_multi_output_clock_driver_circuit.html
Print this Page | Comments | Reading(3)
Response in 12 hours
© 2008-2012 SeekIC.com Corp.All Rights Reserved.
Code: