Published:2009/7/11 2:24:00 Author:May | From:SeekIC

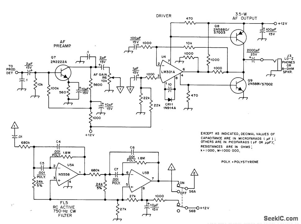
Discrete devices minimize distortion and eliminate fuzziness while listening to low-level CW signals in communication receiver covering 1.8-2 MHz. RC active bandpass filter peaked at 800 Hz improves S/N ratio for weak signals. Adiust BFO of receiver to 800 Hz.Two-part article gives all other circuits of recelver,-D.DeMaw,His Eminence-the Receivel,OST, Part 2-July 1976,p 14-17(Part 1-June 1976,p 27-30),
Reprinted Url Of This Article:
http://www.seekic.com/circuit_diagram/Basic_Circuit/35_W_FOR_CW.html
Print this Page | Comments | Reading(3)
Code: