Published:2014/5/8 22:30:00 Author:lynne | Keyword: 3.955-4.455MHz VF0 circuit, 2N4142 | From:SeekIC

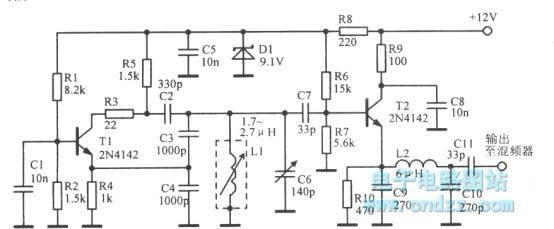
3.955-4.455MHz VF0 circuit diagram:
This circuit is a 80 meter band with 455kHz IF receiver in the LC oscillator circuit.
Reprinted Url Of This Article:
http://www.seekic.com/circuit_diagram/Basic_Circuit/3955_4455MHz_VF0_circuit.html
Print this Page | Comments | Reading(3)
Code: