Published:2013/5/9 21:34:00 Author:muriel | Keyword: 4049 Hex Inverting Buffer | From:SeekIC

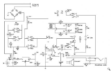
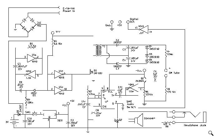
The circuit is shown in Figure 4. The 4049 Hex Inverting Buffer is set up as a square wave generator. The power MOSFET IRF830 switches the current on and off to the primary windings of the mini step-up transformer. The output of the mini step-up transformer is fed to a voltage doubler consisting of two high voltage diodes D2 and D3 and two high voltage capacitors C4 and C5.
The high voltage output from this stage is regulated to 500 volts needed for our GM tube by three zener diodes stacked one on top of the other (D4, D5 and D6). Diodes D5 and D6 are 200V zener diodes and diode D4 is a 100-Volt zener. Together (200 + 200 + 100 = 500), they equal 500 volts. Five hundred volts is the optimum operating voltage for our GM Tube.
The 500-volt regulated output is fed to the anode of the GM tube through a current limiting 10 mega-ohm resistor R4. The 10 mega-ohm resistor limits the current through the GM tube and helps quench the avalanched ionization when a radioactive particle is detected.
The cathode of the tube is connected to a 470K (R5) resistor. The voltage pulse across R5 generated by the detection of radiation, feeds to the base of a 2N3904 NPN transistor, through a 1-uF capacitor (C6).
The NPN transistor clamps the output pulse from the GM tube to Vcc and feeds it to an inverting gate on the 4049. The inverted pulse signal from the gate is a trigger to the 555 Timer. The timer is set up in monostable mode that stretches out the pulse received on its trigger. The output pulse from the timer flashes the LED and outputs an audible click to the speaker via pin 3.
Reprinted Url Of This Article:
http://www.seekic.com/circuit_diagram/Basic_Circuit/4049_Hex_Inverting_Buffer.html
Print this Page | Comments | Reading(3)
Code: