Published:2009/7/14 1:37:00 Author:May | From:SeekIC

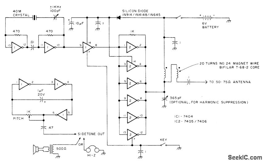
Delivers about 250 mW of RF output, operating from 6-V battery. Sidetone can be monitored with high-impedance headphones or small loudspeaker. Carrier frequency can be tuned up to 1 kHz above and below nominal frequency of 40.meter crystal-Circuits, 73 Magazine, July 1977, p 34.
Reprinted Url Of This Article:
http://www.seekic.com/circuit_diagram/Basic_Circuit/40_METER_CW.html
Print this Page | Comments | Reading(3)
Code: