Published:2009/7/14 2:06:00 Author:May | From:SeekIC

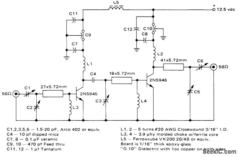
Power amplifier for land-mobile 12.5-V transmitter is constructed on double-sided microstrip substrate, Power gain at 470 MHz is 14.5 dB, and overall efficiency is 55%,-G. Young, UHF Microstrip Amplifiers Utilizing G-10 Epoxy-Glass Laminate, Motorola, Phoenix, AZ, 1976, AN-578, p 3.
Reprinted Url Of This Article:
http://www.seekic.com/circuit_diagram/Basic_Circuit/450_470_MHz_AT_10_W.html
Print this Page | Comments | Reading(3)
Code: