Published:2009/7/14 1:27:00 Author:May | From:SeekIC

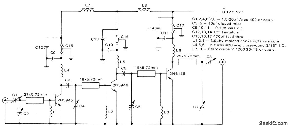
Power amplifier for land-mobile 12.5-V transmitter is constructed on double-sided microstrip substrate. Power gain at 470 MHz is 19.5 dB, and overall efficiency is 47%.-G. Young, UHF Microstrip Amplifiers Utilizing G-10 Epoxy-Glass Laminate, Motorola, Phoenix, AZ, 1976,AN-578, p 4.
Reprinted Url Of This Article:
http://www.seekic.com/circuit_diagram/Basic_Circuit/450_470_MHz_AT_25_W.html
Print this Page | Comments | Reading(3)
Code: