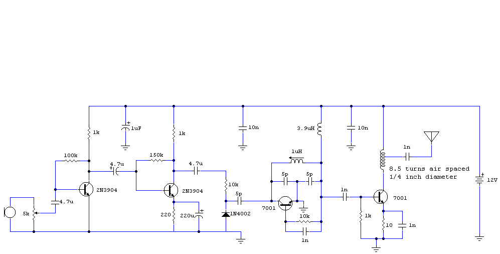
Published:2011/11/11 2:18:00 Author:Ecco | Keyword: 4-tube FM Transmitter | From:SeekIC

Reprinted Url Of This Article:
http://www.seekic.com/circuit_diagram/Basic_Circuit/4_tube_FM_Transmitter.html
Print this Page | Comments | Reading(3)
Code: