Published:2009/7/2 3:48:00 Author:May | From:SeekIC

Circuit Notes
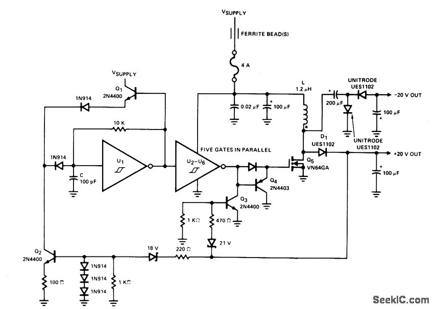
This PWM control circuit provides the control pulse to the DMOS Power Switch in the flyback circuit. The output of the PWM is a pulse whose width is proportional to the input control voltage and whose repetition rate is determined by an external clock signal. To provide the control input to the PWM and to prevent the output voltage from soaring or sagging as the load changes the error amplifier and reference voltage complete the design. They act as the feedback loop in this control circuit much like that of a servo control system.
Reprinted Url Of This Article:
http://www.seekic.com/circuit_diagram/Basic_Circuit/500_kHz_SWITCHING_INVERTER_FOR_12_V_SYSTEMS.html
Print this Page | Comments | Reading(3)
Code: