Published:2009/7/16 4:29:00 Author:Jessie | From:SeekIC

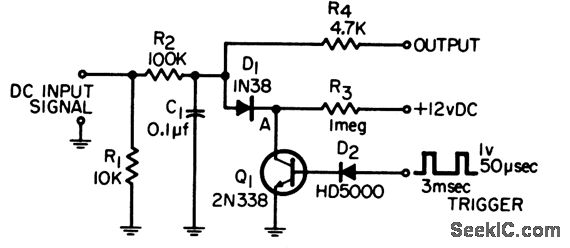
Will clear R2-C1 integrator in 50 microsec while providing isolation between integrator and switching network. Output is connected to differential amplifier for voltage level detection.-G. A. Herlich, Integrator Clearing Circuit, EEE, 14:2, p 69.
Reprinted Url Of This Article:
http://www.seekic.com/circuit_diagram/Basic_Circuit/50_MICROSEC_CLEARING.html
Print this Page | Comments | Reading(3)
Code: