Published:2009/7/14 2:30:00 Author:May | From:SeekIC

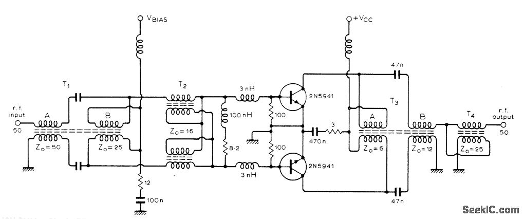
Single RF power amplifier stage uses broadband transmission-line transformers, operates between 50-ohm source and load impedances, and produces 50 W peak envelope power from 28-V supply over band of 2-30 MHz. Article gives design equations for toroid transformers.-W. P .Reilly, Transmitter Power Amplifier Design, Wireless world, Sept1975, p 417-422.
Reprinted Url Of This Article:
http://www.seekic.com/circuit_diagram/Basic_Circuit/50_WPUSH_PULL.html
Print this Page | Comments | Reading(3)
Code: