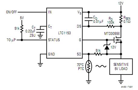
Published:2013/2/24 20:45:00 Author:muriel | Keyword: 5V, 1A , Circuit Breaker, Thermal Shutdown | From:SeekIC

Reprinted Url Of This Article:
http://www.seekic.com/circuit_diagram/Basic_Circuit/5V_1A_Circuit_Breaker_with_Thermal_Shutdown.html
Print this Page | Comments | Reading(3)
Code: