Published:2009/7/8 4:56:00 Author:May | From:SeekIC

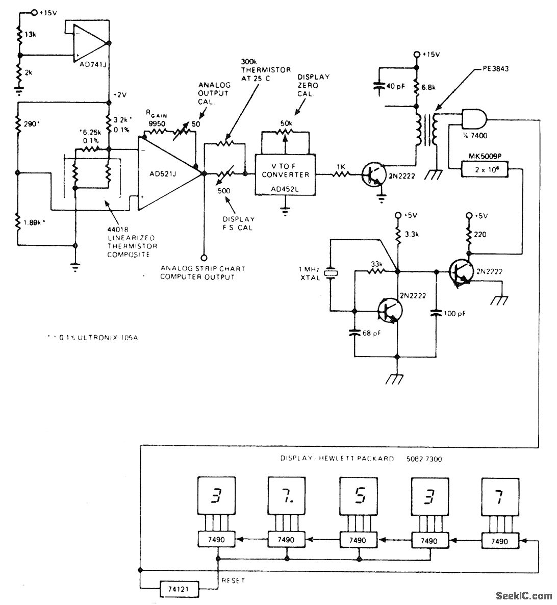
Temperature-to-frequency converter drives digital display providing0 .001°C resolution with 0.15°C absolute accuracy, Linearized thermistor network biases inverting input of AD521J instrumentation amplifier, while noninverting input is driven from same reference. Output can be fed directly to analog strip-chart recorder or computer, in addition to providing 0-10 V feed (for 0-100°C) to voltage-to-frequency circuit that drives display.Readout is updated at 2-s intervals.-J. Wil-Iiams, Designer's Guide to: Temperature Measurement, EDN Magazine, May 20, 1977, p 71-77.
Reprinted Url Of This Article:
http://www.seekic.com/circuit_diagram/Basic_Circuit/5_DIGIT_THERM_OM_ETER.html
Print this Page | Comments | Reading(3)
Code: