Published:2009/7/16 3:50:00 Author:Jessie | From:SeekIC

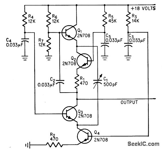
Constant-current generators Q1 and Q2 conduct continuously. Timing capacitor C1 charges through Q1 and Q4 and discharges in next half-period through Q2 and Q3, all in saturated states. Output pulse amplitude is 4 V at up to 5 Mc. -V. M. Ristic, Simple Multivibrator Operates at 5 Mc , Electronics, 38:17, p 86-87.
Reprinted Url Of This Article:
http://www.seekic.com/circuit_diagram/Basic_Circuit/5_MC_MVBR.html
Print this Page | Comments | Reading(3)
Code: