Published:2009/7/6 1:45:00 Author:May | From:SeekIC

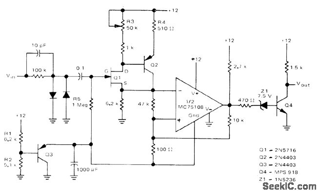
Used ahead of 5-MHz frequency counter to make input signal swing from logic 0 of 0 V to logic 1 of about 10 V as required for accurate counting of frequency for input signal having any input waveform shape and level. Input of front end has high impedance to minimize effect on input waveform. FET transistor Q1 and bipolar buffer Q2 drive Schmitt trigger using half of Motorola MC75:08 dual line receiver.-D. Aldridge, Battery-Powered 5-MHz Frequency Counter, Motorola, Phoenix, AZ, 1974, AN-717, p 5.
Reprinted Url Of This Article:
http://www.seekic.com/circuit_diagram/Basic_Circuit/5_MHz_FRONT_END.html
Print this Page | Comments | Reading(3)
Code: