Published:2009/7/1 22:10:00 Author:May | From:SeekIC

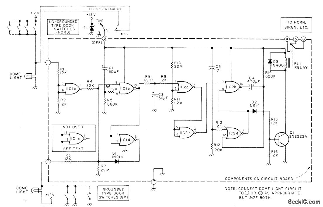
Vehicleintrusion alarm shuts off automatically in about 5 min after being triggered, as required by law in some states. Drain on battery is negligible until alarm is set off by intruder. Once triggered, operation sequence is not affected by subsequent opening or closing of doors. System uses two CMOS CD4001AE quad two-input NOR gates for switching logic. IC1 provides sensor interface, latch, and entry/exit time delays. IC2 provides output through Q1 amd relay, as well as automatic shutoff delay. Article gives construction details and layout for printed-circuit board.-W. J. Prudhomme, Vehide Security Systems, 73 Magazine, Oct. 1977, p 122-125.
Reprinted Url Of This Article:
http://www.seekic.com/circuit_diagram/Basic_Circuit/5_min_SHUTOFF.html
Print this Page | Comments | Reading(3)
Code: