Published:2009/7/6 3:09:00 Author:May | From:SeekIC

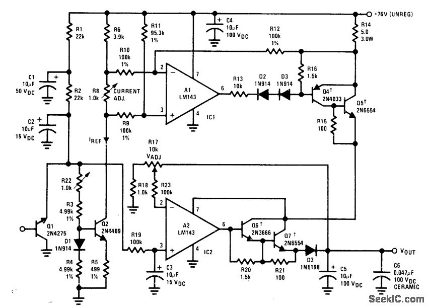
Provides continuously variable output voltage and adjustable output cur-rent range. Q1 is connected as zener to give 6.5-V reference voltage. Darlington current boosters Q4-Q7 should be on common Thermafloy 60068 or equivalent heatsink. Developed for use with pulsed loads. For input volt-age range of 46-76 V, regulation is within 286 mV for 500-mA DC output.- Linear Applica-tions, Vol. 2, National Semiconductor, Santa Clara, CA, 1976, AN-127, p 8-10.
Reprinted Url Of This Article:
http://www.seekic.com/circuit_diagram/Basic_Circuit/71_65V_AT_0_1_A.html
Print this Page | Comments | Reading(3)
Code: