Published:2009/7/5 20:03:00 Author:May | From:SeekIC

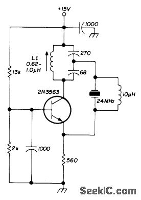
Simple crystal oscillator circuit requires only one tripler for multiplying to 220-MHz amateur band.Mode suppression is provided by 10-μH coil which, with 4.5-pF capacitance of crystal holder, is series resonant at 24 MHz.-H. Olson, Frequency Synthesizer for 220 MHz, Ham Radio, Dec. 1974, p 8-14.
Reprinted Url Of This Article:
http://www.seekic.com/circuit_diagram/Basic_Circuit/73333_MHz_ON_THIRD_OVERTONE.html
Print this Page | Comments | Reading(3)
Code: