Published:2009/7/16 3:27:00 Author:Jessie | From:SeekIC

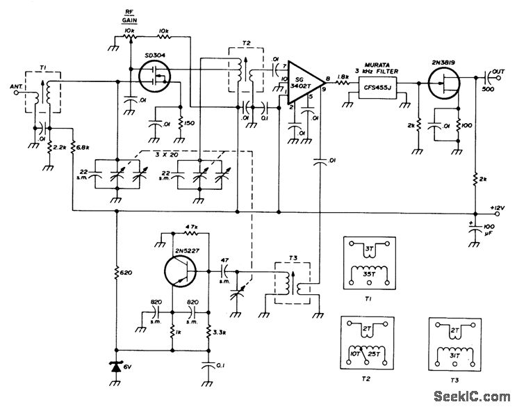
RF stage uses dual-gate N-channel enhancement-mode Signetics SD304 operating with positive bias. With 0-6V applied to gate 2, AGC range is about 40 dB, but circuit shown uses manual BF gain control. Extra stage of IF overcomes insertion loss of 3-kHz ceramic ladder filter. SG3402T IC is used in mixer; remove pin 6. Transformers T1, T2, and T3 are wound on standard 3/8-in IF forms.-R. Megirian, Design Ideas for Miniature Communications Receivers, Ham Radio, April 1976, p 18-25.
Reprinted Url Of This Article:
http://www.seekic.com/circuit_diagram/Basic_Circuit/80_METER_TUNER.html
Print this Page | Comments | Reading(3)
Code: