Published:2009/6/30 2:50:00 Author:May | From:SeekIC

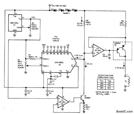
Usesonly three Precision Monolithics ICs operating from -5V and +23 V supplies to convert 8-bit binary digital input to process current in range of 4-20 mA. Fixed current of 0.5 mA is added to DAC output current varying between 0 and 2 mA, with resulting total current multiplied by factor of 8 to give up to 20 mA through 500-ohm load,—D Soderquist, 3 IC 8 Bit Binary Digital to Process Current Converter with 4-20 mA Output, Precision Monolithics, Santa Clara, CA, 1977, AN-21.
Reprinted Url Of This Article:
http://www.seekic.com/circuit_diagram/Basic_Circuit/8_BIT_BINARY_TO_PROCESS_CURRENT.html
Print this Page | Comments | Reading(3)
Code: