© 2008-2012 SeekIC.com Corp.All Rights Reserved.
Published:2009/7/14 4:24:00 Author:May | From:SeekIC

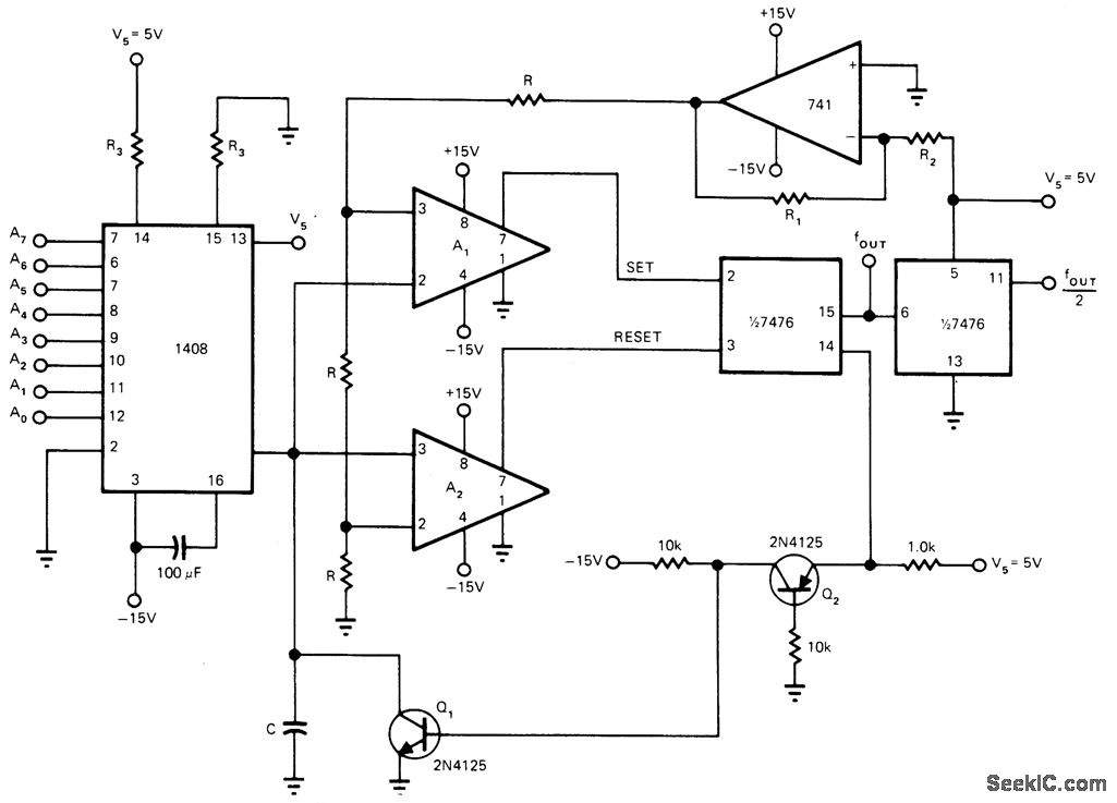
Serves as digitally programmable frequency source covering 10 to 2550 Hz for systems under microprocessor control. Frequency change is essentially instantaneous, assuring immediately valid data. Uses MC1408L8 8-bit monolithic D/A converter to supply constant current for charging C in negative direction. When capacitor voltage exceeds lower negative threshold voltage at pin 3 of LM311 high-impedance comparator A1, comparator changes state and sets 7476 flip-flop.This turns on Q1 through level-shifter Q2, discharging C until it exceeds higher threshold voltage at pin 2 of A2. Flip-flop then resets and C begins charging again. Second half of 7476 serves as divider. To cover above frequency range, values should be: R3.9K; R1 27K; R2 10K; R3 2.2K; C 0.1 μF. Circuit gives 8-bit accuracy. Design equations are presented in article.-A. Helfrick, Eight-Bit Frequency Source Suited for μP Control, EDN Magazine, Sept. 20, 1976, p 116 and118.
Reprinted Url Of This Article:
http://www.seekic.com/circuit_diagram/Basic_Circuit/8_BIT_PROGRAMMABLE_INPUT.html
Print this Page | Comments | Reading(3)
Response in 12 hours
© 2008-2012 SeekIC.com Corp.All Rights Reserved.
Code: